gensosha源草社 header image
  • 表紙

急性期 漢方マニュアル

きゅうせいき かんぽうまにゅある

救急医が書いた、全く新しい漢方マニュアル!
急な症状や発作に、激しい症状に、突然の怪我に…

急性症状に漢方を活かす。
困った時に頼りになる1冊!!

図解でわかりやすい。
災害医療への漢方の応用にも言及。
漢方用語解説、詳細さくいん付き。

●まえがきより(抜粋)
「著者自身がこれまで長きにわたって救急医療に携わってきた中で、西洋医学だけで解決できなかった症状に対し、漢方治療単独もしくは併用で解決できた症例は枚挙に暇がない。

 漢方は自分で使ってみて確信を得ないことには外に出せないと思い、これまでひたすら症例を積み重ねてきた。そのようにして、漢方治療を行った自験例も5,000 例を超え、ある程度の再現性も得られると確信に至ってきた。

 一般の臨床で急性期症状に応用できて、著者自身が日々のマニュアルとして使用しているものを多くの人にも伝えたいと思い、本書を世に出すことにした。

 本書は種々の急性期の症状に対応する漢方治療を示し、臨床現場ですぐに選択できるようにするとともに、時間があるときにその根拠も理解していただけるよう2 段構えにした。したがって、本書は漢方に興味をもっている、実際に漢方治療を実践している、もしくはこれから漢方を使ってみようと思われる臨床医を対象とし、日常診療にも遍く応用可能であると考え、そこを本書の狙いとした。

 これまでの治療に満足せずに現状を打破したいと考えて本書を手に取られた読者の一助になれば幸いです」

著者 中永 士師明(なかえ はじめ)
2019年5月25日発行 本体:3,000円+税
A5判 カラー176ページ
ISBNコード 978-4-907892-21-0 C3047
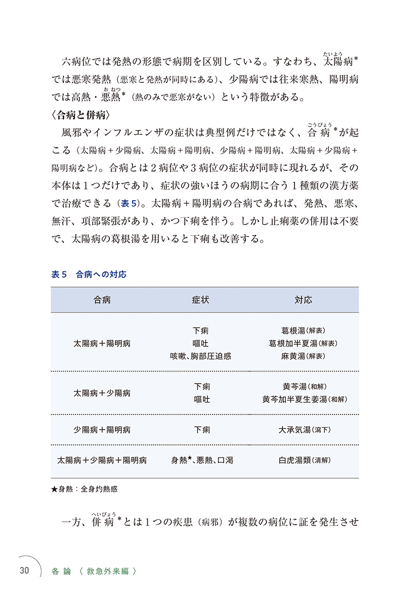
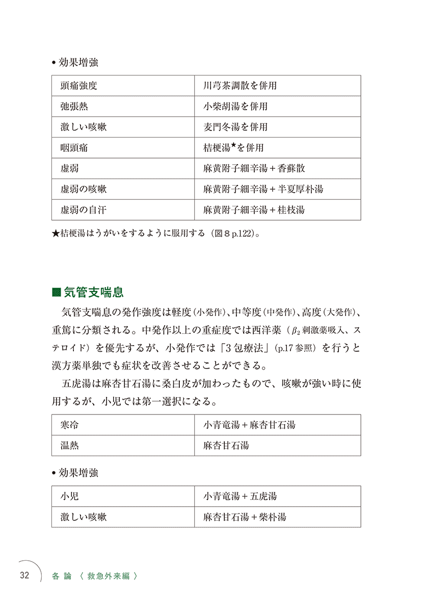
  • 1左側
  • 1右側
  • 1左側
  • 1右側
  • 1左側
  • 1右側
  • 1左側
  • 1右側
  • 1左側
  • 1右側
  • 1左側
  • 1右側
  • 1左側
  • 1右側
  • 1左側
  • 1右側
  • 1左側
  • 1右側
  • 1左側
  • 1右側