gensosha源草社 header image
  • 「證&二味の薬徴」表紙

證&二味の薬徴

しょう アンド にみのやくちょう

はじめに、凡例より

患者さんの外に現れる徴候は、「傷寒論」「金匱要略」に薬方として機能する薬徴本体が16 種あり、これは主要な二味のきぐすりの結合から成っている。仮りにこれらを「二味の薬徴」と呼ぶ。また他の薬方から帰納した 薬徴本体と結びつけると「薬徴複合本態」に発展し、二味の薬徴では及ばなかった全く別の証を解する薬方が成立する。

漢法を学ばんとして迷える者は多い。先ずはきぐすりの本体を知り、「薬徴本体」、「薬徴複合本態」として作用する二味の薬徴を考究しつつ、原典と睨めっこしながら精読して方意をしっかと掴み、それぞれの薬徴の作用の仕方を薬方機能図として描き、薬方の用い方をまとめれば、証は自ら患者さんが答えるように「傷寒論」はできている のである。

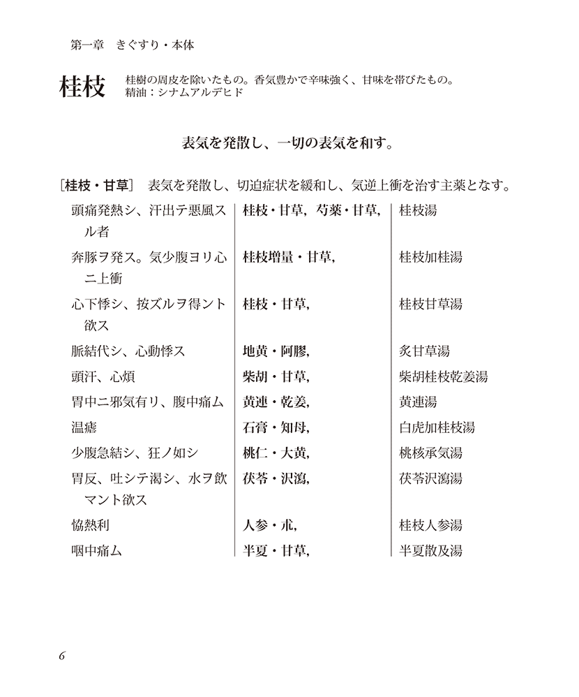
第一章では、きぐすりの薬能を要約し、きぐすり同士が結合して「薬徴本体」を形成する二味の薬徴を示す。 本文中の図中央の薬徴本体の右隣空欄を首題の薬徴本体で埋めれば「薬徴複合本態」を形成し、図左方の徴候を解し、その薬方名は図右の通りである。

第二章では、図の左方に病変の外に現れる徴候を示し、続いて中央部分にこの徴候を解する「薬徴複合本態」を配して、図右方の薬方と相対せしめて証と結びつけた。(著者)

著者 田畑隆一郎
2020年4月20日発行 本体:4,800円+税
A5変形判 160ページ
ISBNコード 978-4-907892-27-2 C3047
  • 1左側
  • 1右側
  • 左側
  • 右側
  • 左側
  • 右側
  • 左側
  • 右側
  • 左側
  • 右側
  • 左側
  • 右側
  • 左側
  • 右側
  • 左側
  • 右側
  • 左側
  • 右側
  • 左側
  • 右側
  • 左側
  • 右側
  • 左側
  • 右側
  • 左側
  • 右側