gensosha源草社 header image
  • 「中医内科学」表紙

中医学教科書シリーズ⑥

中医内科学

ちゅういないかがく

中医学教科書シリーズ第6弾は、
各学科の最高峰たる「内科学」

圧巻の432ページ.
各学科・各学説の集大成を1冊に!

巻末に簡潔で便利な「生薬一覧表」付き.

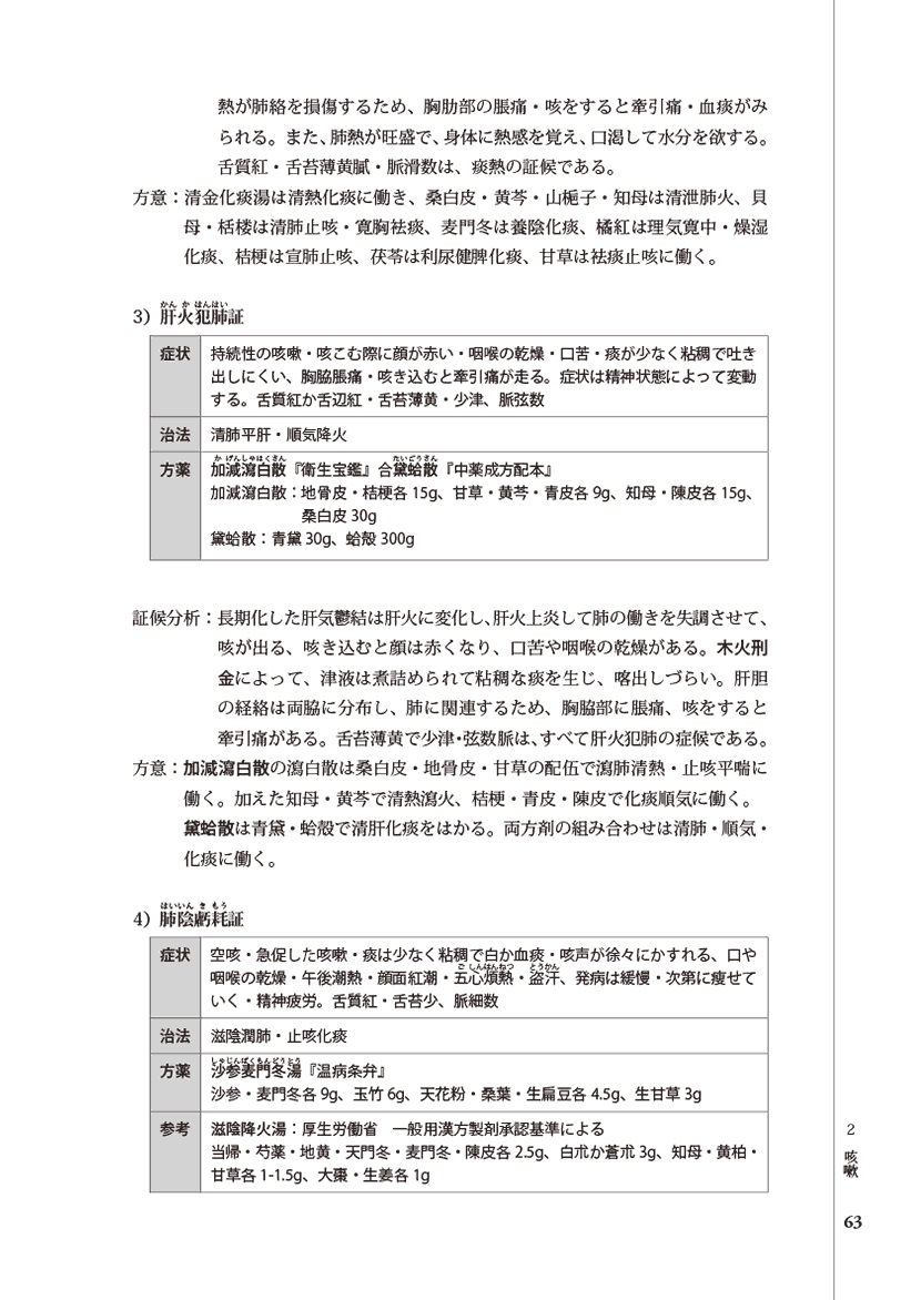
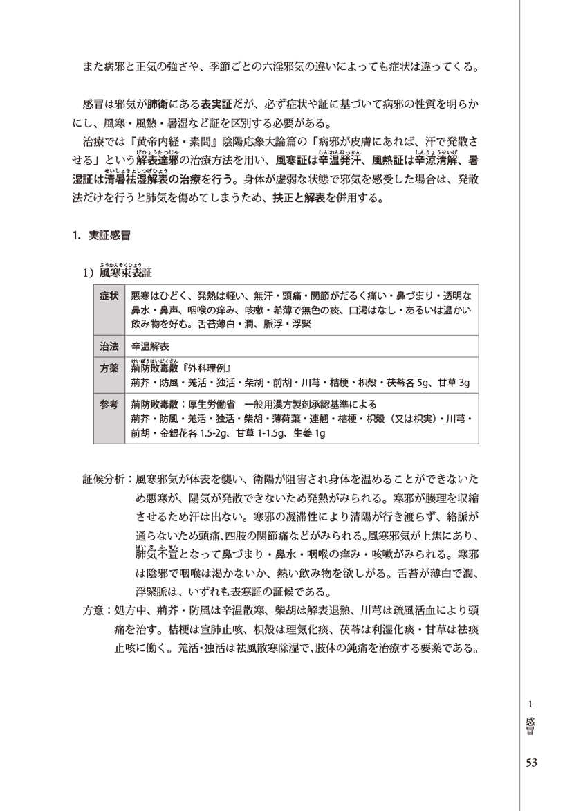
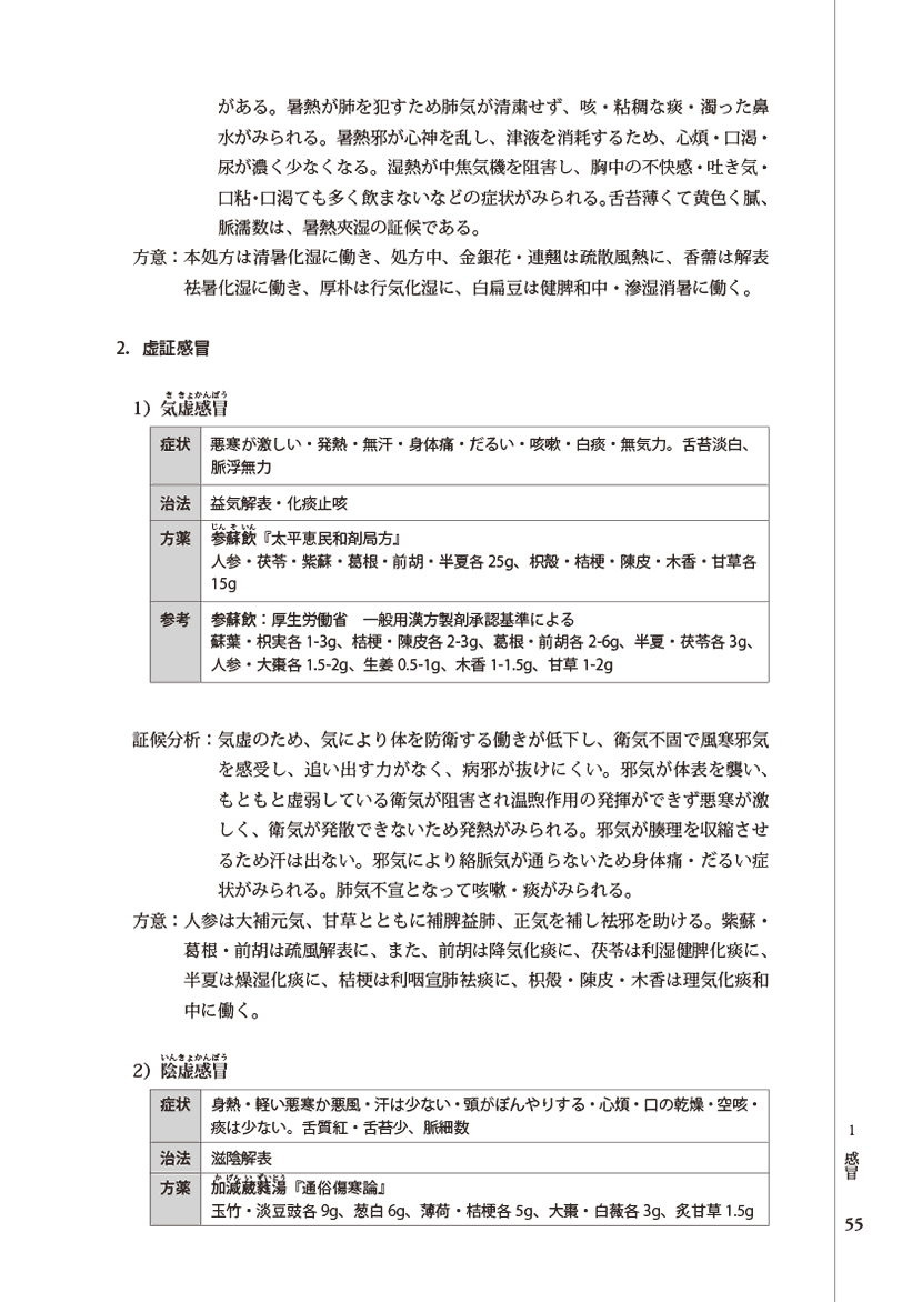
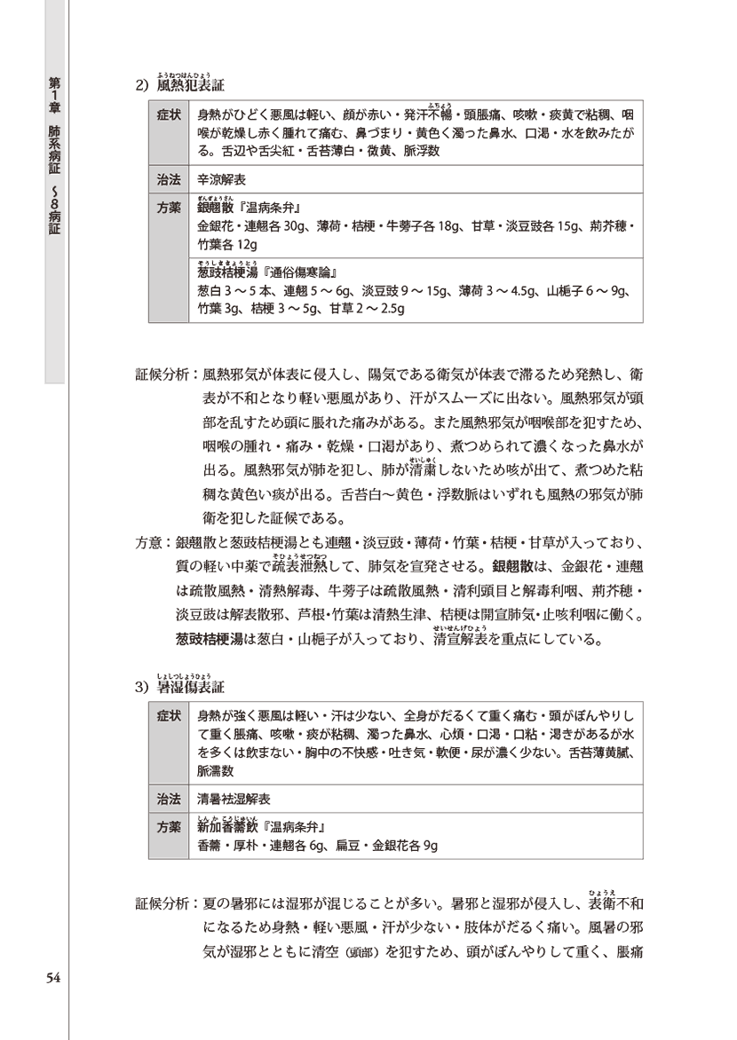
長い中医学の歴史の中で、先哲たちはその理論を常に発展させてきた。脈学の系統化、病因・病機により形成される病源学説、本草学、方剤学、そして傷寒流派、金元四大家を経て、 温病学説の創説などを通じ、今日の中医内科学は成立するに至っている。

そこには『脈経』『諸病源候論』『三因極一病証方論』『神農本草経』『本草綱目』『肘後方』『千金要方』『外台秘要』『太平聖恵方』『聖済総録』『景岳全書』『医宗金鑑』『温病条弁』『医林改錯』など数えきれない貴重な医典の内容が含まれる。

本書は、日本の読者が理解しやすいように、症状・立法・方剤を図表化し、基本方剤と、そこに結びつく日本の漢方製剤を加え編集されている。まさに王道を修得するに格好の手引書。本書の内容抜きに今日の中医学を語ることはできない。
また、中医薬膳学の専門家を目指し、本格的な薬膳処方を作りたい人には、中医内科学の知識は必須で、あわせてお勧めしたい。
シリーズ最終巻・食薬学(中薬学)も乞うご期待!

主編者 辰巳洋(本草薬膳学院学院長)
2022年10月1日発行 本体:5,000円+税
B5判並製 432ページ
ISBNコード 978-4-907892-39-5 C3047
  • 1左側
  • 1右側
  • 2左側
  • 2右側
  • 2左側
  • 2右側
  • 2左側
  • 2右側
  • 2左側
  • 2右側
  • 2左側
  • 2右側
  • 2左側
  • 2右側
  • 2左側
  • 2右側
  • 1左側
  • 2右側
  • 2左側
  • 2右側
  • 2左側
  • 2右側
  • 2左側
  • 2右側
  • 2左側
  • 2右側
  • 2左側
  • 2右側
  • 2左側
  • 2右側
  • 2左側
  • 2右側
  • 2左側
  • 1左側