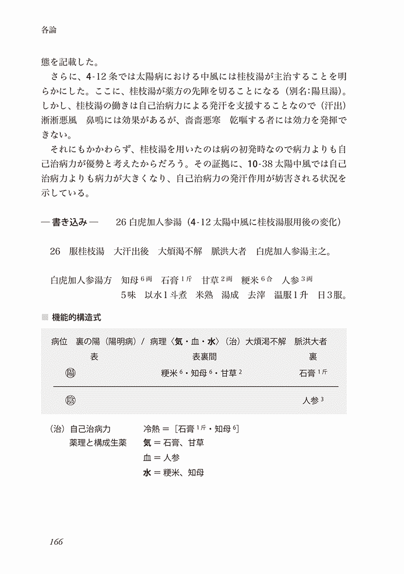
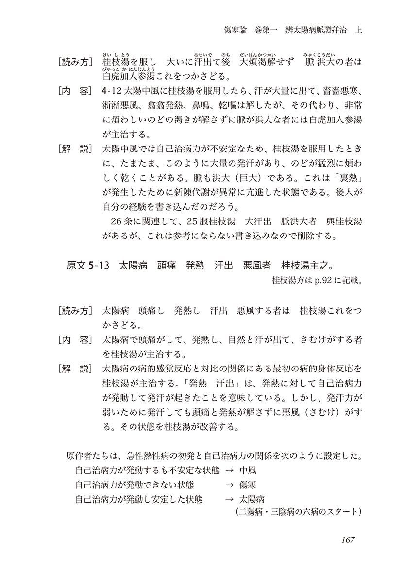
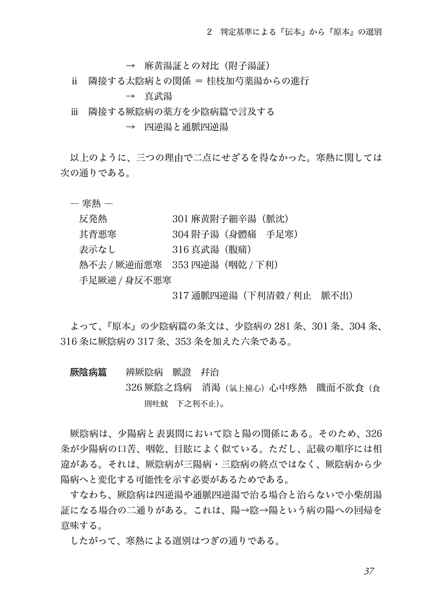
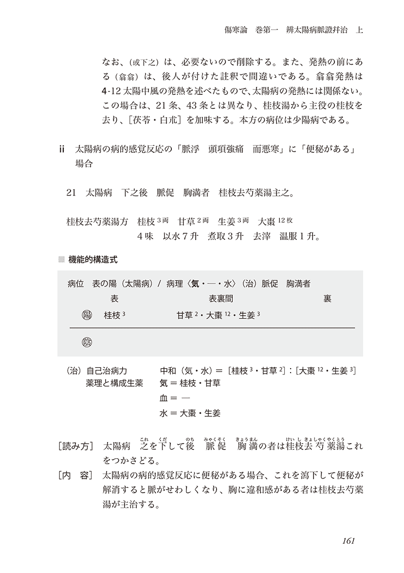
gensosha源草社 header image
  • 「漢方の聖典『傷寒論』とはどのような医学書か」表紙

漢方の聖典『傷寒論』とは


どのような医学書か

かんぽうのせいてん『しょうかんろん』とはどのようないがくしょか

[本書の特徴]
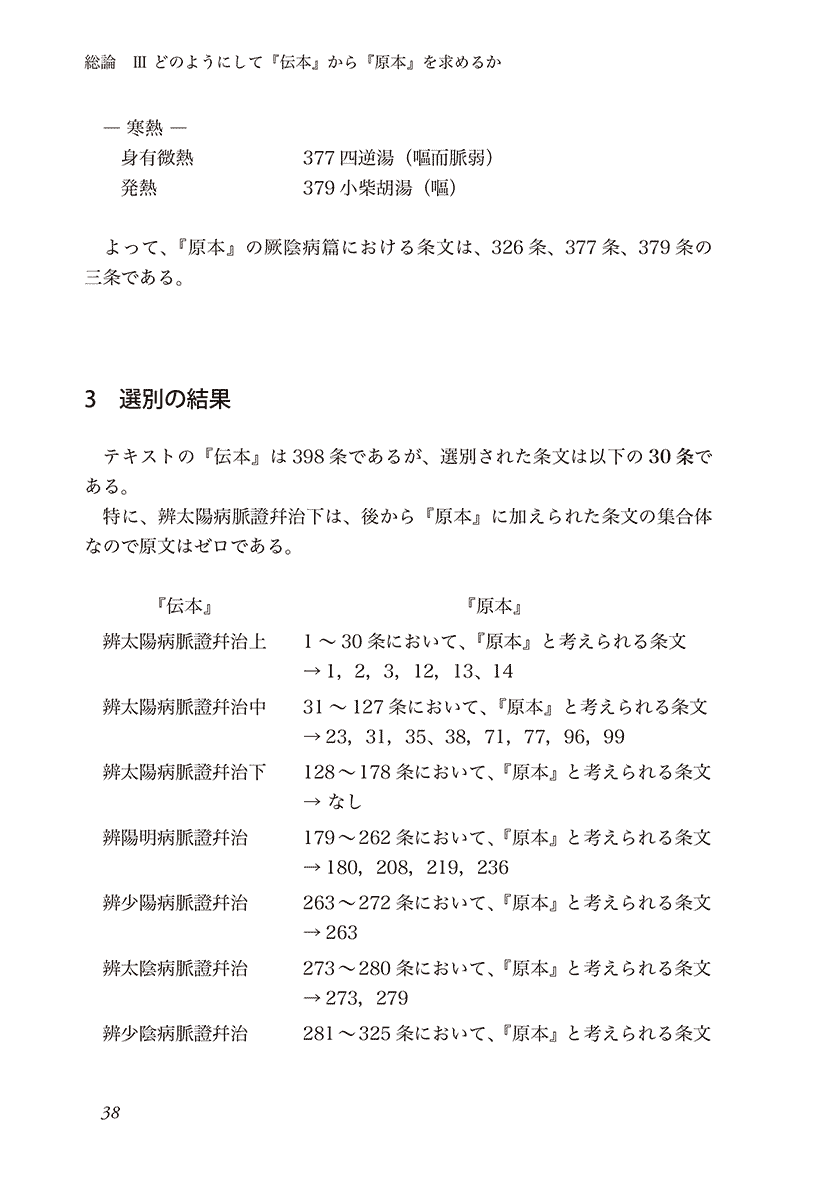
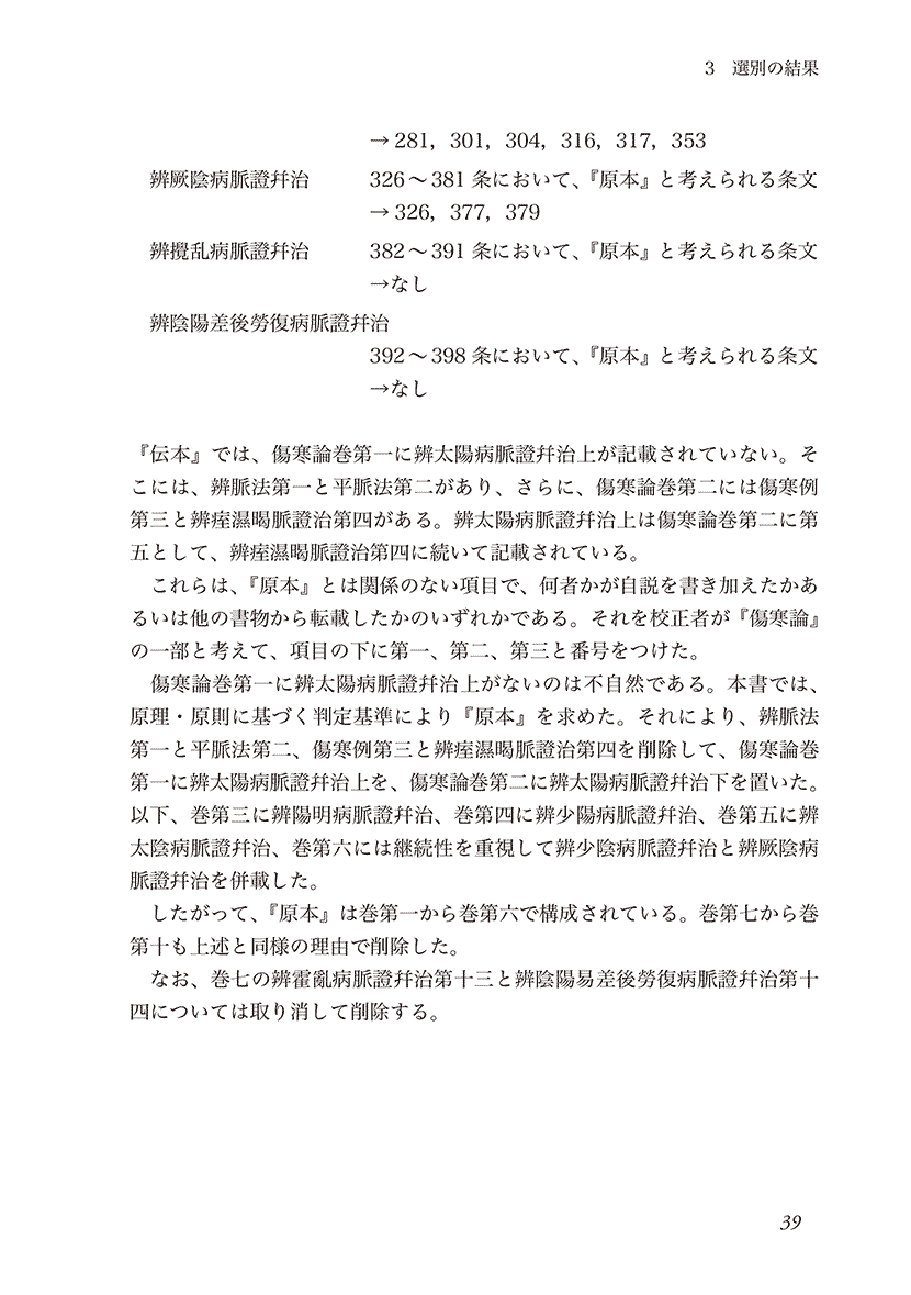
○『傷寒論』の「原本」がどのようにして創造されたかを
徹底追究。
○創造の過程を再現して、原作者たちの発想・思考法と、
その手法に迫る。(それらを解明することで、「なぜそうなのか」
という根源的な答えを見いだすことができる。)
○「原本」と「伝本」の関係性に深く斬り込む。
「原本」により「伝本」の条文を徹底的に検討、整理。
「原本」に薬方・註釈が書き込まれた経緯を明らかにすれば、
「伝本」は「原本」が成長した姿であると見なすこともできる。
○図表を多用することで、できるだけ可視化を試みている。

著者 齋藤謙一
2024年11月20日発行
本体:6,000円+税
A5判上製 328ページ
ISBNコード 978-4-907892-47-0 C3047