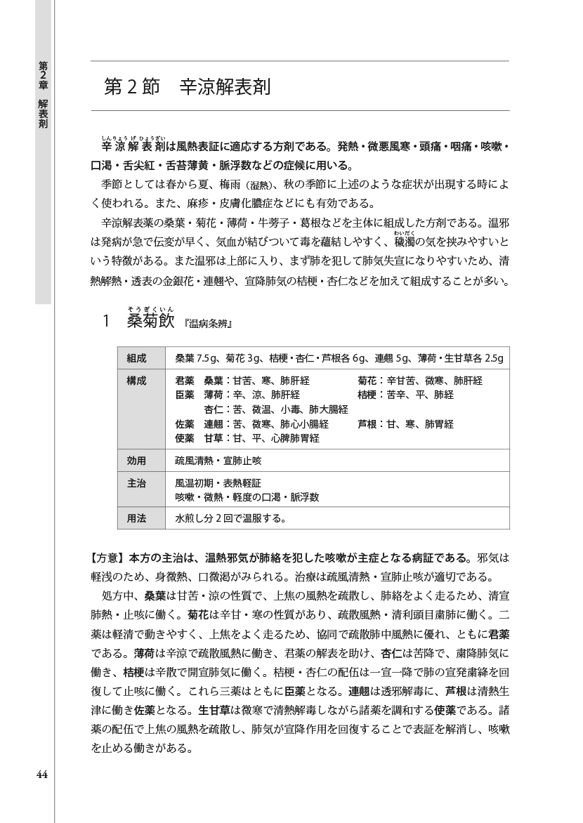
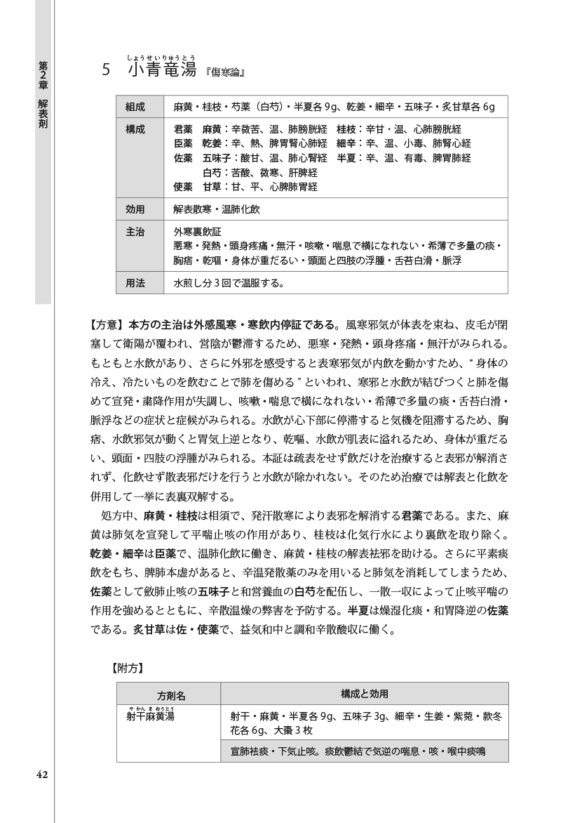
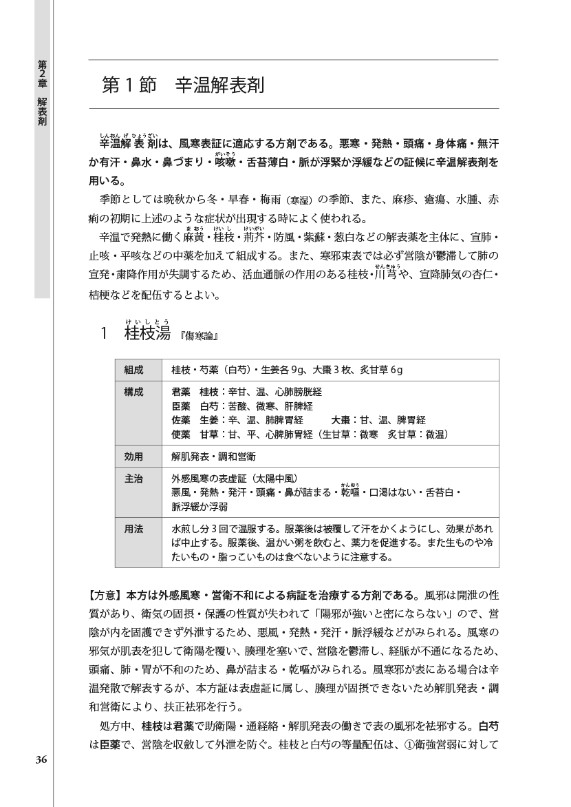
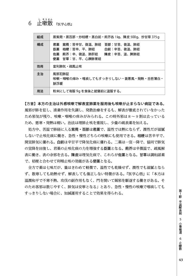
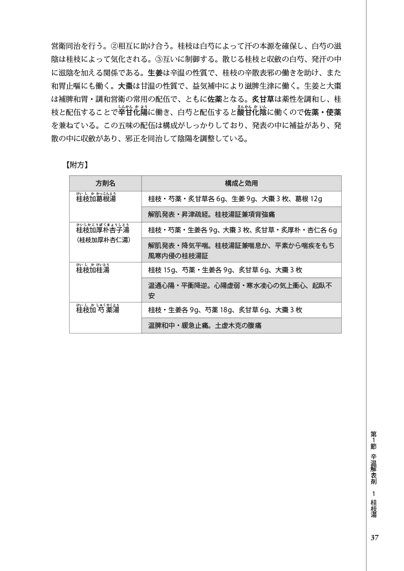
gensosha源草社 header image
  • 「方剤学」表紙

中医学教科書シリーズ⑤

方剤学

ほうざいがく

選りすぐりの中医重要処方を網羅!
保険適用の常用処方も多数採録した、中医学、薬膳実践者必携の1冊!

中医臨床に欠かせない根幹としての「方剤学」は実に2000 年以上の歴史をもっている。長い歴史の中で、中医学・本草学の書には数え切れないほどの方剤が残されており、それらの中には、現代の中医臨床において、さまざまな治療の場面に役立つ方剤として残されているものも多い。

本書では、それら膨大な方剤群の中から、現代日本の臨床に即し応用できる優れた方剤のみを厳選した。
本書中には主要な191方剤と144の附方を収載し、その組成や方意・効能はもちろん、それぞれ中薬の君臣佐使を明らかにしながら、中薬の加工法についても明記する。それは読者にとって単に知識の獲得のみならず、自ら方剤を組み立て、実践に結びつけるべく配慮したものである。

麻黄湯、小柴胡湯、黄連解毒湯、補中益気湯、小青竜湯、小建中湯、四物湯、炙甘草湯、半夏瀉心湯、甘麦大棗湯、栝楼薤白白酒湯……など保険適用の常用処方も多数掲載している。

巻末に簡潔で便利な「主要生薬一覧表」付き。


【主要目次】
第 1 章 方剤学概論
 方剤と治療方法/方剤の分類/
 方剤の組成と変化/剤型/方剤の服用法

第 2 章 解表剤
 第 1 節 辛温解表剤(桂枝湯、麻黄湯、小青竜湯など)
 第 2 節 辛涼解表剤(銀翹散など)
 第 3 節 扶正解表剤(麻黄附子細辛湯など)

第 3 章 瀉下剤
 第 1 節 寒下剤(大承気湯、大黄牡丹皮湯など)
 第 2 節 温下剤(大黄附子湯など)
 第 3 節 潤下剤(麻子仁丸など)
 第 4 節 逐水剤(十棗湯)
 第 5 節 攻補兼施剤(黄竜湯)

第 4 章 和解剤
 第 1 節 和解少陽剤(小柴胡湯など)
 第 2 節 調和肝脾剤(四逆散など)
 第 3 節 調和腸胃剤(半夏瀉心湯)
 第 4 節 表裏双解剤(大柴胡湯、防風通聖散)

第 5 章 清熱剤
 第 1 節 清気分熱剤(白虎湯、竹葉石膏湯)
 第 2 節 清営涼血剤(清営湯など)
 第 3 節 清熱解毒剤(黄連解毒湯など)
 第 4 節 清臓腑熱剤(竜胆瀉肝湯など)
 第 5 節 清虚熱剤(青蒿鼈甲湯など)

第 6 章 袪暑剤
 清暑益気湯など

第 7 章 温裏剤
 第 1 節 温中袪寒剤(理中丸、呉茱萸湯、小建中湯、大建中湯)
 第 2 節 回陽救逆剤(四逆湯など)
 第 3 節 温経散寒剤(当帰四逆湯など)

第 8 章 補益剤
 第 1 節 補気剤(補中益気湯など)
 第 2 節 補血剤(四物湯など)
 第 3 節 気血双補剤(炙甘草湯など)
 第 4 節 補陰剤(六味地黄丸など)
 第 5 節 補陽剤(腎気丸など)
 第 6 節 陰陽双補剤(地黄飲など)

第 9 章 固渋剤
 第 1 節 固表止汗剤(牡蠣散)
 第 2 節 斂肺止咳剤(九仙散)
 第 3 節 渋腸固脱剤(真人養臓湯など)
 第 4 節 渋精止遺剤(桑螵蛸散など)
 第 5 節 固崩止帯剤(固衝湯など)

第 10 章 安神剤
 第 1 節 重鎮安神剤(朱砂安神丸)
 第 2 節 滋養安神剤(酸棗仁湯、甘麦大棗湯など)

第 11 章 開竅剤
 第 1 節 涼開剤(安宮牛黄丸など)
 第 2 節 温開剤(蘇合香丸)

第 12 章 理気剤
 第 1 節 行気剤(栝楼薤白白酒湯、半夏厚朴湯など)
 第 2 節 降気剤(小半夏湯、旋覆代赭湯など)

第 13 章 理血剤
 第 1 節 活血袪瘀剤(血府逐瘀湯、桃核承気湯、温経湯、桂枝茯苓丸など)
 第 2 節 止血剤(黄土湯など)

第 14 章 治風剤
 第 1 節 疏散外風剤(川芎茶調散、消風散など)
 第 2 節 平熄内風剤(羚角鈎藤湯など)

第 15 章 治燥剤
 第 1 節 軽宣外燥剤(桑杏湯など)
 第 2 節 滋陰潤燥剤(麦門冬湯、瓊玉膏など)

第 16 章 袪湿剤
 第 1 節 燥湿和胃剤(平胃散など)
 第 2 節 清熱袪湿剤(茵蔯蒿湯など)
 第 3 節 利水滲湿剤(五苓散、猪苓湯など)
 第 4 節 温化寒湿剤(苓桂朮甘湯、真武湯など)
 第 5 節 袪風勝湿剤(独活寄生湯など)

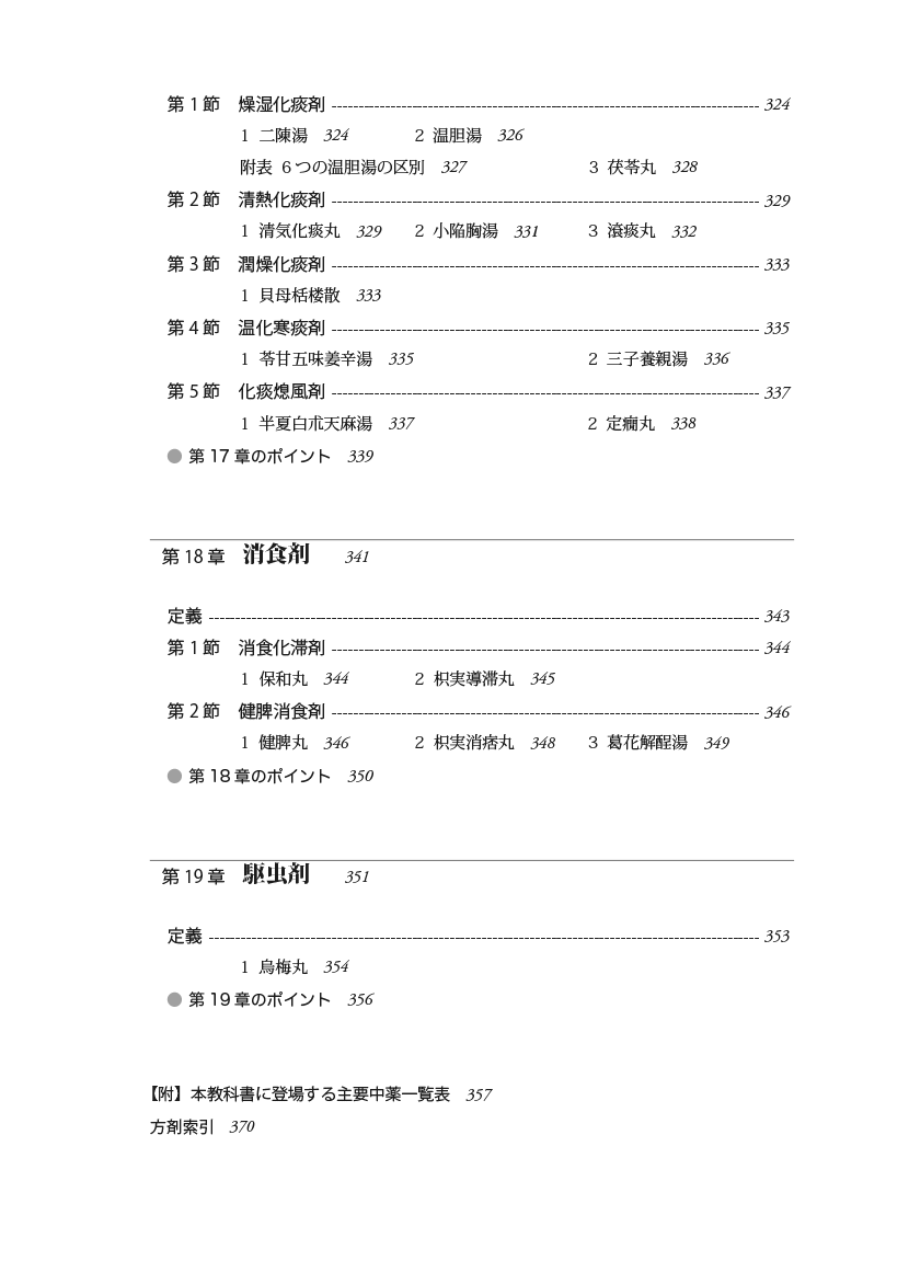
第 17 章 袪痰剤
 第 1 節 燥湿化痰剤(二陳湯、温胆湯など)
 第 2 節 清熱化痰剤(小陥胸湯など)
 第 3 節 潤燥化痰剤(貝母栝楼散)
 第 4 節 温化寒痰剤(苓甘五味姜辛湯など)
 第 5 節 化痰熄風剤(半夏白朮天麻湯など)

第 18 章 消食剤
 第 1 節 消食化滞剤(保和丸など)
 第 2 節 健脾消食剤(健脾丸など)

第 19 章 駆虫剤(烏梅丸)

【附】本教科書に登場する主要中薬一覧表
方剤索引

主編者 辰巳洋(本草薬膳学院学院長)
2021年8月10日発行 本体:4,000円+税
B5判並製 376ページ
ISBNコード 978-4-907892-34-0 C3047
  • 左側
  • 右側
  • 左側
  • 右側
  • 左側
  • 右側
  • 左側
  • 右側
  • 左側
  • 右側
  • 左側
  • 右側
  • 左側
  • 右側
  • 左側
  • 右側
  • 左側
  • 右側
  • 左側
  • 右側
  • 左側
  • 右側
  • 左側
  • 右側
  • 左側
  • 右側
  • 左側
  • 右側
  • 左側
  • 右側
  • 左側
  • 右側
  • 左側
  • 右側